El mercado en general y más específicamente el mercado de productos licenciados, se ha vuelto cada vez más competitivo y dinámico a nivel global.
Tenemos claro que uno de los puntos claves que diferencian a la marca Stor sobre el resto, es contar uno de los mayores catálogos de productos de menaje licenciados existentes en la actualidad. Esto sólo es posible gracias a que contamos con un equipo de diseño interno formado por más de 20 profesionales del diseño gráfico, diseño industrial e ilustración, que ponen toda su experiencia al servicio de las necesidades del cliente.
Ofrecemos una amplia gama de productos patentados propios, pero también la posibilidad de desarrollar productos personalizados a medida del cliente. Somos especialistas en materializar ideas, desde el concepto inicial hasta la puesta en el mercado del producto.
Diseñar un producto, decorarlo con gráficas licenciadas o exclusivas, presentarlo en el packaging más adecuado; en definitiva, hacer productos atractivos, de calidad y atendiendo a las necesidades específicas de cada cliente son retos a los que nos enfrentamos cada día y a los que damos respuesta eficazmente, con creatividad y rapidez.
Una de las bases fundamentales de la marca Stor, es la calidad y seguridad ofrecidas en cada uno de los productos que comercializamos. Esto es algo que tenemos presente tanto en la fase de desarrollo como en la de producción.
Por esta razón, trabajamos con una gran variedad de materiales que, dependiendo de su resistencia, aspecto o durabilidad, aplicamos a los distintos artículos según las necesidades que tengan que satisfacer, con el fin de conseguir los más altos estándares en materia de calidad y seguridad.
Nuestro trabajo queda certificado por algunos de los laboratorios más reconocidos a nivel mundial como TÜV Rheinland, SGS o Bureau Veritas que testan nuestros productos con el fin de comprobar que cumplen, entre otras, con la normativa europea y norteamericana en cada categoría de producto.
Sabemos que una parte muy importante de nuestro catálogo va destinado al público infantil, por lo que damos especial importancia a los test físicos y de contacto con alimentos. Estos se suelen realizar tanto en la fase de desarrollo como en la de producción, de manera aleatoria, con el fin de detectar y evitar cualquier posible anomalía en la cadena de producción.
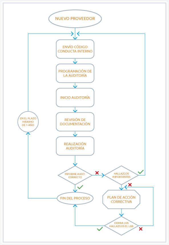
Otro de los pilares de Stor es asegurar la seguridad y condiciones laborales de los trabajadores en los centros de producción con los que operamos. Para ello, contamos con un Código de Conducta y un procedimiento de gestión de auditorías y no conformidades. Con el objetivo de obtener una mejora continua en estos centros, realizamos anualmente auditorías sociales bajo los estándares SEDEX o BSCI, y trabajamos los planes de acción correctiva de las no conformidades encontradas durante las mismas de acuerdo al siguiente modelo:

Nos encanta estar cerca de nuestros clientes, escucharles y sorprenderles con nuestras innovaciones en diseños, nuevas licencias y productos. Por ello, hacemos todo lo posible por estar presentes activamente en las principales ferias sectoriales, exhibiendo nuestra continua lista de novedades.
A continuación mostramos el calendario con las próximas ferias a las que atenderemos por si desean concertar una cita con nosotros.
Stor dispone de uno de los catálogos más amplios de menaje infantil licenciado del mercado, con una experiencia de décadas en el diseño, desarrollo, comercialización y distribución del producto.
Si dispones de un negocio de distribución o retail y quieres trabajar con nuestra marca y con nuestro amplio rango de licencias, te invitamos a darte de alta en nuestro sistema B2B. Para registrarte, debes rellenar el siguiente formulario: Formulario Alta
Una vez recibamos la solicitud, tras su aprobación por uno de nuestros comerciales, podrás acceder a nuestra página con tus credenciales, que te permitirán ver el catálogo con tu tarifa B2B asignada.
A partir de ahí, podrás realizar tus pedidos cómodamente a través de nuestra plataforma y serán servidos bajo las condiciones de transporte y pago que hayamos establecido previamente.
Las condiciones comerciales de los pedidos para mayoristas puedes verlas en el siguiente enlace: Condiciones B2B
Si prefieres trabajar con pedidos de mayor volumen, productos a medida o tienes cualquier otro tipo de necesidad específica, disponemos de un completo equipo de desarrollo de producto que estará dispuesto a ayudarte en tu proyecto. Puedes contactar con nosotros a través de este formulario de contacto
Te agradecemos el interés mostrado en nuestra empresa y estaremos encantados de poder trabajar juntos en el futuro.