The market in general, and more specifically the market for licensed products, has become increasingly competitive and dynamic globally.
It is clear to us that one of the key points that differentiate the Stor brand from the rest is to count one of the largest catalogues of licensed household goods currently available. This is only possible because we have an internal design team of more than 20 graphic design, industrial design and illustration professionals, who put all their experience at the service of the client's needs.
We offer a wide range of proprietary patented products, but also the possibility of developing customized products tailored to the customer. We are specialists in materializing ideas, from the initial concept to the marketing of the product.
Designing a product, decorating it with licensed or exclusive graphics, presenting it in the most appropriate packaging; in short, making attractive, quality products and attending to the specific needs of each customer are challenges that we face every day and to which we respond effectively, creatively and quickly.
One of the fundamental basis of the Stor brand is the quality and safety offered in each of the products we sell. This is something that we have in mind both at the development and production stages.
For this reason, we work with a wide variety of materials that, depending on their strength, appearance or durability, we apply to the different articles according to the needs they have to satisfy, in order to achieve the highest standards of quality and safety.
Our work is certified by some of the most recognized laboratories worldwide such as TÜV Rheinland, SGS or Bureau Veritas that test our products in order to verify that they comply, among others, with European and North American regulations in each product category.
We know that a very important part of our catalogue is aimed at children, so we give special importance to physical and food contact tests. These are usually carried out at both the development and production stages, randomly, in order to detect and avoid any possible anomalies in the production chain.
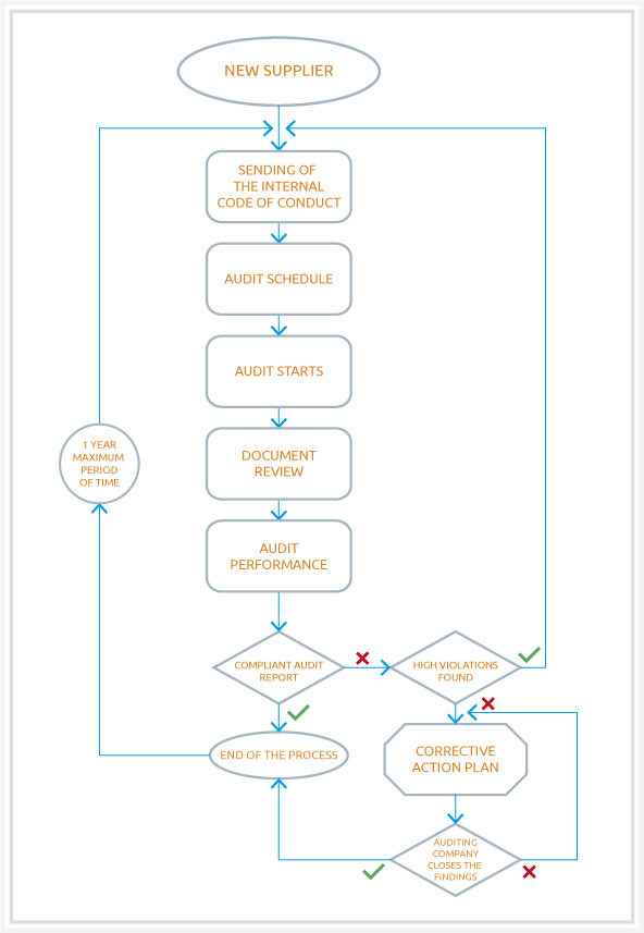
Another of Stor’s pillars is to guarantee the security and the working conditions of the employees at the production sites. To this end, we have our own Code of Conduct and a procedure for the management of the audits and non-conformities. We perform annual social audits under SEDEX or BSCI standards. We work on the Corrective Action Plans of the non-conformities encountered during the audit according to the below chart in order to make sure we achieve an on-going improvement on the manufacturing sites:

We love to be close to our customers, listen to them and surprise them with our innovations in designs, new licenses and products. For this reason, we make every effort to be actively present at the main sector fairs, exhibiting our continuous list of novelties.
Next we show the calendar with the next fairs we will attend in case you want to make an appointment with us.
Stor has one of the most extensive catalogues of licensed children's household goods on the market, with decades of experience in product design, development, marketing and distribution.
If you have a distribution or retail business and want to work with our brand and our wide range of licenses, we invite you to register in our b2b system. To register, you must fullfill form: Registration Form
Once we receive the application, after its approval by one of our commercials, you will be able to access our website with your login and password, which will allow you to view the catalogue with your assigned b2b rate.
From there, you can place your orders conveniently through our platform and will be served under the conditions of transport and payment that we have previously established.
If you prefer to work with larger volume orders, tailor-made products or have any other specific needs, we have a complete product development team that will be happy to help you with your project. You can contact us through this contact form: Contact form
We thank you for your interest in our company and look forward to working together in the future.